
Te invitamos a que cruces con nosotros la puerta que la Física Moderna ha abierto hacia el modo en cómo conocemos el mundo para adentrarnos así en el fascinante terreno de la física cuántica y el interesante diálogo al que ha dado lugar entre ciencia y religión; una puerta, en definitiva, hacia el conocimiento de la realidad.

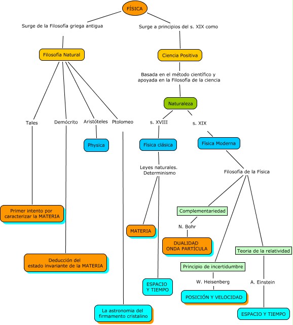
El comienzo del siglo XX coincide con la propuesta de una nueva física. Frente a la opinión generalizada entre los físicos del siglo XIX que, como Kelvin, pensaban que la física ya estaba prácticamente acabada, la realidad era que estaba a punto de darse un cambio radical con la propuesta de la mecánica cuántica y la teoría de la relatividad En ambos casos, se trata de una ruptura con el paradigma básico vigente en toda la física que hoy llamamos “clásica”, iniciada por Newton […] Toda una generación de grandes físicos participaron en esta empresa y, curiosamente, algunos de ellos nos han dejado también sus reflexiones sobre la relación entre el pensamiento científico y el religioso. El primero de ellos es el mismo fundador de la mecánica cuántica, Max Planck, quien publicó en 1900 la primera propuesta de la cuantificación de la energía. En sus reflexiones sobre ciencia y religión, Planck comienza planteándose el problema de si un científico puede al mismo tiempo ser una persona religiosa. Sobre este tema propone dos preguntas: ¿qué exigencias plantea la religión al creyente y cuáles son las señales de una religiosidad genuina?; y ¿de qué tipo son las leyes que enseña la ciencia y qué verdades se proponen como innegables? Planck pensaba que la respuesta que se dé a estas dos cuestiones incluirá también la respuesta a la pregunta acerca de si las exigencias de la ciencia se oponen o no a la religión. En su análisis, empieza con el examen de los símbolos religiosos, distinguiendo en ellos el símbolo y lo significado. La persona genuinamente religiosa es la que no se queda en los símbolos, sino que descubre la realidad que hay detrás de ellos.

Udías Vallina, A. (2010). Ciencia y Religión. Dos visiones del mundo. Santander: Sal Terrae, pp. 120-21.
Y TÚ ¿QUÉ CONOCES?
Radiación del cuerpo negro
Conceptos básicos sobre la radiación térmica del cuerpo negro
La radiación térmica es radiación electromagnética emitida por un cuerpo debido a su calor |
Crea tu propio test y compártelo
TAREA

Con esta actividad vas a estudiar el fenómeno de la radiación del cuerpo negro siguiendo el proceso que marcan los ocho estándares del PENSAMIENTO CRÍTICO según se te irá indicando. Para que sepas hacia donde te diriges y no te pierdas por el camino, te ofrecemos más abajo una tabla para tu propia autoevaluación con el título: consolidación de hábitos de estudio.
Pero además de comprender el fenómeno físico que dio lugar a una de las mayores revoluciones en la historia del pensamiento humano, comprenderás también como las religiones son la manifestación de la búsqueda de la humanidad por dar sentido a las preguntas fundamentales de la existencia que la ciencia misma se plantea, y sin que por ello, las respuestas y aportaciones que desde ellas se han realizado estén reñidas con la búsqueda racional de la verdad.
Finalmente, el trabajo lo realizaréis por parejas, tanto las actividades teóricas como las experimentales y al final de las mismas tendréis que hacer una exposición de vuestro trabajo y de las conclusiones a las que habéis llegado.
PROCESO

El proceso de aprendizaje que seguiréis será el marcado por las siguientes actividades:
ACTIVIDAD 1: A lo largo de esta actividad vais a consolidar los tres primeros hábitos de estudio y aprendizaje de una materia, es decir, Propósitos, Preguntas e Información. El video sobre la “Radiación del cuerpo negro” os ayudara a definir estos tres estándares.
Lo primero en vuestra investigación es definir el PROPÓSITO de vuestro trabajo: “exponer vuestro propósito claramente”, “escoger propósitos significativos y realistas” con el tema que tratamos para poder “verificarlo periódicamente y aseguraros de que seguís enfocados”. A esta tarea os dedicaréis con “pasión” y probablemente tendréis que “distinguir vuestro propósito con otros propósitos relacionados” reconociendo que desde otros campos del conocimiento también se busca el sentido a las preguntas fundamentales de la existencia.
A continuación deberéis definir claramente la PREGUNTA fundamental de vuestra investigación, ”exponerla con claridad y precisión”, “identificar si la pregunta tiene una sola contestación correcta, si es cuestión de opinión o requiere razonamiento desde más de un punto de vista”. En este sentido, disponéis de un tutorial sobre “el color de un radiador virtual en función del cambio de temperatura”.
Finalmente, deberéis buscar INFORMACIÓN relevante para dar respuesta a la pregunta planteada. En el enlace correspondiente a las “propiedades de la superficie de un cuerpo: el cuerpo negro” encontraréis datos, evidencia, experiencia y la información relevante a vuestra pregunta.
Radiación del cuerpo negro. Planck.
Color de un radiador virtual en función del cambio de temperatura.
Propiedades de la superficie de un cuerpo. El cuerpo negro
Ejemplos del cuerpo negro
ACTIVIDAD 2: Ahora vais a continuar consolidando vuestros hábitos de estudio prestando atención a estos estándares del pensamiento crítico: INTERPRETAR, CONCEPTOS E IDEAS, SUPOSICIONES y SACAR CONCLUSIONES.
Es el momento de INTERPRETAR y DEDUCIR aquello que la evidencia implica. Para ello analizareis el ejemplo del enlace de la “lámpara incandescente” y realizaréis la actividad propuesta.
De vuestras inferencias tenéis que identificar los CONCEPTOS e IDEAS clave, saber explicarlos y usarlos con precisión.
Y de esta manera, hacer vuestras SUPOSICIONES y ver de qué manera moldean vuestro punto de vista.
En el enlace anterior podéis experimentar con la actividad correspondiente a la “variación de la temperatura de un pequeño cuerpo situado en el interior de una cavidad” para SACAR CONCLUSIONES de vuestro trabajo.
Apuntes: La radiación del cuerpo negro.
Ejemplos del cuerpo negro. La lámpara incandescente. Actividades
ACTIVIDAD 3: Llegáis ahora a la parte quizá más imaginativa de vuestra investigación. Se trata de que integréis todo lo que habéis aprendido pensando en la IMPLICACIONES de vuestro trabajo e identificando cuáles son vuestros PUNTOS DE VISTA.
Es el momento de ir “MÁS ALLÁ” de lo aprendido hasta ahora y de abrir vuestro horizonte de conocimiento hacia la compresión de la realidad. Podéis empezar echando un vistazo a “la otra dimensión de la realidad” desde la experiencia de un monje Zen que es también físico.
El enlace “la física cuántica se pone de moda” quiere servir de introducción a la película-documental “¿Y tú que sabes?” que indudablemente va a ser una provocación para tu pensamiento.
Así concluiréis este trabajo del que haréis una breve presentación al resto de la clase y sobre el cuál tendremos ocasión de debatir y comentar al finalizar todas las exposiciones.
Otra dimensión de la realidad
La física cuántica se pone de moda
What the bleep do we know?
RECURSOS

1. Radiación del cuerpo negro. Planck:
http://www.acienciasgalilei.com/videos/particula-onda.htm
http://www.blogger.com/”http://www.youtube.com/watch?v=jl3_n38sFxo&feature=related”
2. Color de un radiador virtual en función del cambio de temperatura:
http://micro.magnet.fsu.edu/primer/java/colortemperature/index.html
3. Propiedades de la superficie de un cuerpo. El cuerpo negro. La radiación del cuerpo negro. Actividades
http://www.sc.ehu.es/sbweb/fisica/cuantica/negro/radiacion/radiacion.htm
4. Ejemplos del cuerpo negro. La lámpara incandescente. Actividades
http://www.sc.ehu.es/sbweb/fisica/cuantica/negro/ejemplos/ejemplos.htm
5. Apuntes: La radiación del cuerpo negro.
http://www.sc.ehu.es/sbweb/fisica/cuantica/negro/radiacion/radiacion.htm
6. Otra dimensión de la realidad.
http://www.zen-deshimaru.com/ES/real-effect/science/zen-physique1.html
7. La física cuántica se pone de moda
http://www.tendencias21.net/La-Fisica-Cuantica-se-pone-de-moda_a983.html
http://www.tendencias21.net/La-Fisica-Cuantica-se-pone-de-moda_a983.html
8. What the bleep do we know?
http://www.megavideo.com/?v=YXYHYWH9
También puedes seguir aprendiendo sobre cuerpos negros a través de la página de WIKIPEDIA y de los numeroso links que ofrece a temas y conceptos relacionados:
http://en.wikipedia.org/wiki/Black_body
AUTOEVALUACIÓN
En la siguiente tabla puedes hacer una autoevaluación de lo aprendido con estas actividades.

<><><><><><><><><><><><><><><><><><><><><><><><><>CONSOLIDACIÓN DE HÁBITOS DE ESTUDIO
AUTOEVALUACIÓN | EL PENSADOR COMPETENTE | EL PENSADOR POCO COMPETENTE | REFLEXIÓN CRÍTICA |
---|---|---|---|
1. Para razonar bien, debes entender claramente tu PROPÓSITO | toman el tiempo para exponer sus propósitos claramente | con frecuencia no están claros en cuanto a su propósito principal | ¿Expuse el propósito de varias maneras para clarificarlo? |
2. Debes tener clara cuál es la PREGUNTA y saber lo que necesitas para poder contestarla | tienen claro la pregunta que quieren contestar | están confusos en cuanto a la pregunta que hacen | ¿Puedo formular la pregunta con precisión |
3. El razonamiento será tan sólido como la INFORMACIÓN que manejes | son asertivos solo cuando tienen suficiente evidencia para sustentar su afirmación | afirman sin considerer toda la información relevante | ¿Está sustentada mi afirmación por la evidencia? |
4. El razonamiento es tan sólido como las INFERENCIAS que haces | articulan claramente sus inferencias | no tienen claro las inferencias que hacen | ¿Articulé claramente mis conclusiones? |
5. El razonamiento sólo puede ser tan claro, relevante, realista y profundo como los CONCEPTOS que lo forman | piensan profundamente sobre los conceptos que usan | no piensan profundamente sobre los conceptos que usan | ¿Tengo claro las implicaciones de los conceptos que uso? |
6. El razonamiento sólo puede ser tan sólido como las SUPOSICIONES en las que se basa | tienen claro las suposiciones que hacen | no tienen claro las suposiciones que hacen | ¿Entiendo claramente sobre qué están basadas mis suposiciones? |
7. Debes pensar en las IMPLICACIONES de tu razonamiento | anticipan la posibilidad de implicaciones negativas y positivas implicadas | se sorprenden cuando sus decisiones tienen consecuencias inesperadas | Si tomo una decisión, ¿cuáles son las consecuencias? |
8. Debes identificar aquellos PUNTOS DE VISTA relevantes y considerarlos con empatía | reconocen sus prejuicios | no reconocen sus prejuicios | ¿Se de dónde vienen mis prejuicios? |
CONCLUSIÓN
Al final de la práctica los alumnos habrán aprendido a utilizar el razonamiento crítico propio de la ciencia aplicado al caso de la radiación del cuerpo negro y además habrán sido capaces de ver la relación que la física moderna guarda con otros campos del conocimiento como son la filosofía y la religión.

Como conclusión al trabajo realizado podéis ver este video donde un grupo de físicos famosos convinan la ciencia con el arte.
Video: Symphony of Science: The Poetry of Reality